Reverse Polarity Relay : Dc 5 6 9 12v Motor Reverse Polarity Module Time Adjustable Delay Relay 2a Drive Current Relays Aliexpress : The coil terminals of the relay are connected to the supply with a push switch.. 5.0 out of 5 stars 1. To lock or unlock the vehicle, polarity is changed on one motor leg via a positive pulse from a switch, alarm, keyless entry, etc. 0° f to 160° f. Get it as soon as mon, jan 11. D1 protects from back emf and prevents electrical noise, so a diode is always accompanied by a relay.

Or some way to make my doors lock and unlock. By avoiding this drop we will ensure that all the supplied voltage reaches our circuit. Jul 29, 2017, 08:39 pm. 12vdc with reverse polarity protection. Both motor legs rest at ground at the relays.

Dual 30 40 Amp Polarity Reverse Rly 2 Affordable Street Rods
Dual 30 40 Amp Polarity Reverse Rly 2 Affordable Street Rods from cdn.shoplightspeed.com
I need to know how to reverse positive polarity threw my relay for my lock and unlock in my dodge durango. Dc 12v dpdt mini relay module reverse polarity switch board motor for arduino. Once the control voltage (terminals 1 and 2) have power supplied to them the relay is activated and the output terminals of 5 and 6 will then change polarity. A double pole, double throw switch is used for this purpose but you have to wire it up correctly to reverse the polarity going to the linear actuator. The problem is that my relay doesn't have the same post identifiers that are listed in. Free shipping on orders over $25 shipped by amazon. Most aftermarket alarms and remote starter boxes use negative outputs to control things such as doo. The only difference is there's no switch.

Many circuits can benefit from protection against accidental reverse polarity.while most can be protected by polarized connectors to the power source, many hobbyist circuits and kits can be powered by jumper wires, thus eliminating this simple type of polarity protection.

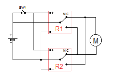
Most common uses are to change the direction of a dc motor. An led2 is kept to give us the indication that. Top rated seller top rated seller. 64 results for reverse polarity switch relay. The problem is that my relay doesn't have the same post identifiers that are listed in. Jul 29, 2017, 08:39 pm. Get it as soon as mon, jan 11. So, the motor terminals will have a positive polarity on the left side and a negative polarity at the right side. In the circuit diagram shown, the switch s1 is on and switch s2 is off. The relay determines whether the. Up to 30 keyfob transmitters can be used with each. Ask question asked 7 years, 2 months ago. And the negative way will flow through lead c/1 to nc/1 as negative output.

Jlcpcb prototype for $2 (any color): The output relays are rated at 30a @12vdc. In the circuit diagram shown, the switch s1 is on and switch s2 is off. Free shipping on many items | browse your favorite brands. How to change polarity from a negative, into a positive.

Dc 5v 12v Motor Reverse Polarity Cyclic Switch Timer Time Repeater Delay Relay S08 Wholesale Dropship Delay Relay Time Delay Relaytimer Time Aliexpress
Dc 5v 12v Motor Reverse Polarity Cyclic Switch Timer Time Repeater Delay Relay S08 Wholesale Dropship Delay Relay Time Delay Relaytimer Time Aliexpress from ae01.alicdn.com
Dc motor reversing switch reverse polarity diagram full relay wiring dpdt for easiest way to electric drill press 12 volt audio 8 lug toggle grain mill ac lvdt contactor nk 4177 solenoid with 3 phase door locks actuators r952b gama electronics using a of 83 rx7 all about circuits wire mgr. I read this thread with interest as it is exactly what i'm trying to do.i have 1 12vdc timer 2 external limits & a dpdt relay.i have everything operating but can't reverse the polarity.i have wired as follows: 5v 12v dc motor reverse polarity cyclic timer switch time repeater delay relay module no.: Or some way to make my doors lock and unlock. 5% coupon applied at checkout save 5% with coupon. Marhynchus dc 5/6/9/12v motor reverse polarity relay module time adjustable dpdt delay relay 2a drive current. A relay with two sets of contacts is called a dpdt (double pole double throw) relay. Most common uses are to change the direction of a dc motor.

Using a relay to reverse polarity of a circuit.

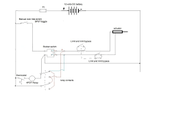
Power from timer goes to top limit nc then to 3 earth from timer goes to bottom limit. Most common uses are to change the direction of a dc motor. Atv winch motor solenoid reversing polarity relay switch 6 terminal dc contactor. Reverse polarity protection using a diode and a relay this circuit is a variation of the first, in which we put a diode in direct bias. Reverse polarity reversing the polarity with relays is quite simple,all you need is two 5pin relays (crossover) & a 3 position switch.i've attached a pdf for you, page#1 is reversing polarity & page#2 is speed controling. The two connections from the power supply go to the two common contacts on the relay. 0° f to 160° f. When the relay is activated the direction of the train reverses. 5.0 out of 5 stars 1. The problem is that my relay doesn't have the same post identifiers that are listed in. From china +c $6.11 shipping. Diode d 1 blocks power to the relay, and the protection circuit dissipates no power. Active 6 years, 10 months ago.

Active 6 years, 10 months ago. When the relay is activated the direction of the train reverses. Using a relay to reverse polarity of a circuit. Diode d 1 blocks power to the relay, and the protection circuit dissipates no power. Reverse polarity protection using a diode and a relay this circuit is a variation of the first, in which we put a diode in direct bias.

How Can I Get A 12v Motor To Automatically Reverse Polarity Or Direction By A Adjustable Timer Instructables
How Can I Get A 12v Motor To Automatically Reverse Polarity Or Direction By A Adjustable Timer Instructables from content.instructables.com
I am new to using a relay and would like an efficient way to reverse the directions of motors. Jlcpcb prototype for $2 (any color): By avoiding this drop we will ensure that all the supplied voltage reaches our circuit. Below is a simple schematic that was created to help show a possible way to use a dpdt switch to reverse the polarity on a motor. Dc motor reversing switch reverse polarity diagram full relay wiring dpdt for easiest way to electric drill press 12 volt audio 8 lug toggle grain mill ac lvdt contactor nk 4177 solenoid with 3 phase door locks actuators r952b gama electronics using a of 83 rx7 all about circuits wire mgr. It causes the positive voltage from lead c/2 flow through to lead nc/2 that is the output. Many circuits can benefit from protection against accidental reverse polarity.while most can be protected by polarized connectors to the power source, many hobbyist circuits and kits can be powered by jumper wires, thus eliminating this simple type of polarity protection. All reverse polarity means is that someone connected the wires on one or more of your receptacles incorrectly.

You will be always be programming positive voltages.

You will be always be programming positive voltages. Atv winch motor solenoid reversing polarity relay switch 6 terminal dc contactor. The only difference is there's no switch. Anyway, here is how to fix reverse polarity receptacles safely and easily. Please note that this drawing. The relay determines whether the. Get the best deals on reverse polarity switches when you shop the largest online selection at ebay.com. The coil terminals of the relay are connected to the supply with a push switch. The difference is that we will add a relay to avoid the voltage drop of the diode. All reverse polarity means is that someone connected the wires on one or more of your receptacles incorrectly. D1 protects from back emf and prevents electrical noise, so a diode is always accompanied by a relay. To the coil of the respective relay. 5% coupon applied at checkout save 5% with coupon.

By